******伟德国际(源于英国1946)官方网站-Ultra Platform
现在是:
 设为首页   加入收藏
English Version
伟德国际1946源于英国
 首页     学院概况     伟德源自英国1946     本科教育     研究生培养     科学研究     学生工作     创新创业     校语言文字委员会 
学院公告

 学院公告 
 图片新闻 
 学院新闻 
通知通告 more>>
当前位置: 首页>>学院公告>>正文
伟德国际1946源于英国,伟德源自英国19462022年度引进人才暨直接考核公开招聘工作人员公告
2022-08-07 10:49     (阅读:)

因学院发展需要,现面向国(境)内外公开招聘教学科研人员数名,现将有关事项公告如下:

一、招聘岗位及能力要求

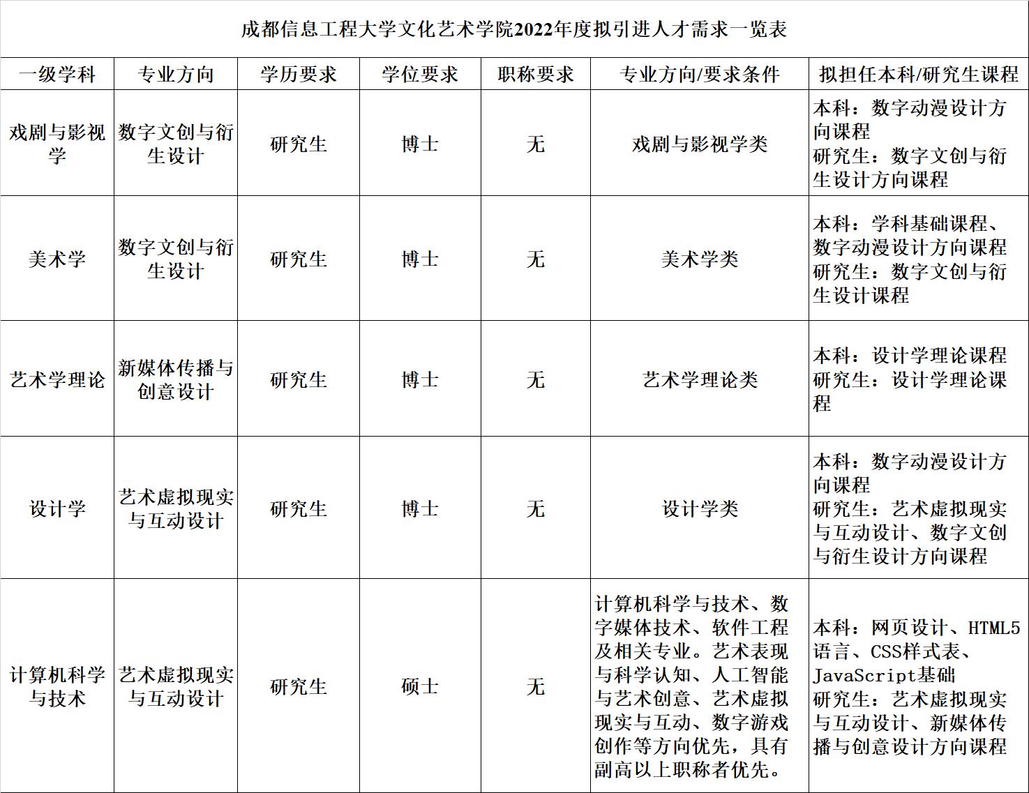
本次招聘人员,均为从事教学科研工作的专业技术岗位。具体岗位及能力要求见下表:

二、薪资待遇

1、实行事业单位绩效工资制,收入与教学、科研成果挂钩。博士研究生预计总年薪12-30万,月薪10000-25000;硕士研究生与编制内同工同酬。

2、博士研究生提供安家费5-25万,文管类科研启动费3-15万;

3、孩子可享受学校附属小学、中学优先入学资格。

4、特别优秀者待遇面议。

三、报考条件

1、报考者应同时具备以下条件:

(1)热爱社会主义祖国,拥护中华人民共和国宪法,拥护中国共产党,遵纪守法,品行端正,有良好的职业道德,爱岗敬业,事业心和责任感强;

(2)身体健康,具有正常履行招聘岗位职责的身体条件,体检符合《四川省教育厅关于印发〈四川省申请认定教师资格人员体检办法〉的通知》(川教〔2004〕295号)、《四川省教育厅关于调整〈四川省申请认定教师资格人员体检工作指导意见〉的通知》(川教〔2007〕102号)和《关于进一步规范入学和就业体检项目维护乙肝表面携带者入学和就业权利的通知》(人社部发〔2010〕12号)要求;

(3)符合本公告“一览表”所列招聘岗位需要的其它条件及资格要求。

(4)委培、定向毕业生,须征得原委培、定向单位同意;

(5)符合中共四川省委组织部四川省人事厅关于印发《四川省省属事业单位公开招聘工作人员实施细则(试行)》的通知(川人发〔2006〕34号)、四川省人力资源和社会保障厅《关于进一步做好事业单位公开招聘艺术专业技术人员工作的通知》(川人社办发〔2016〕171号)、四川省人事厅《关于事业单位招聘体育专业技术人员的意见》(川人办发〔2007〕355号)、四川省人力资源和社会保障厅《关于对教育厅管理的省属高校公开招聘工作人员有关事宜回复意见的函》(川人社函〔2020〕140号)有关回避的规定。

2、有下列情况之一者,不得报考:

(1)曾受过各类刑事处罚的;

(2)曾被开除公职的;

(3)曾被学校或单位开除、开除留用的;

(4)有违法、违纪行为正在接受审查的;

(5)尚未解除党纪、政纪处分的;

(6)有违反有关规定不适宜报考事业单位的。

四、报名方式、时间和要求

本次公开招聘采用网络报名方式进行,不组织现场报名。报考人员请将个人的自荐材料,连同个人主要学术论文、科研成果等支撑材料发送至whysbgs@cuit.edu.cn,邮件主题命名格式:XXX(姓名)+教学科研岗位人才应聘伟德国际1946源于英国。

本公告有效期从发布之日起至2022年9月10日止。自公告之日起,即可报名。

学院开展初审后,根据情况组织相关线上或线下的面试和考核,择优录用。具体事宜另行通知。

五、考核及录用工作流程

考核及录用工作流程参照学校《伟德国际1946源于英国2022年直接考核公开招聘工作人员公告》(https://rsc.cuit.edu.cn/info/1251/2526.htm)执行。


附件:伟德国际1946源于英国教学科研岗位职位申请表



伟德国际1946源于英国,伟德源自英国1946

2022年8月6日    

附件【附件:伟德国际1946源于英国教学科研岗位职位申请表.doc已下载
关闭窗口
     

地址:四川省成都市龙泉驿区阳光城幸福路10号  邮编:610103  电子邮件:whysbgs@cuit.edu.cn
copyright©  2025 版权所有:伟德国际(源于英国1946)官方网站-Ultra Platform